今年中国高校影视学会第十九届年会暨第十二届影视高层论坛共开设一个主题论坛、五个特设专场论坛、十四个分专题论坛、一个博士生论坛,可谓纬度多元、内容丰富。
下面我们将一口气为大家奉上十五场分论坛设置,分别在文化楼三层会议室,教学三楼3153报告厅,教学三楼3155报告厅,教学三楼3141会议室,请各位与会老师惠存,以供不时之需。
关于第十九届年会的更多信息,将陆续发布,请大家持续关注。
分会场专题论坛

教学三楼 3155报告厅
①论坛七 意识与呈现:影视文化传播论坛
时间:11月2日13:30-15:30
地点:教学三楼3155报告厅
主持人:宋 杰 学会理事,云南艺术学院影视学院院长、教授
点评人:曾一果 学会理事,暨南大学新闻与传播学院教授,媒介文化专业委员会秘书长
焦道利 学会理事,西南石油大学艺术学院院长、教授

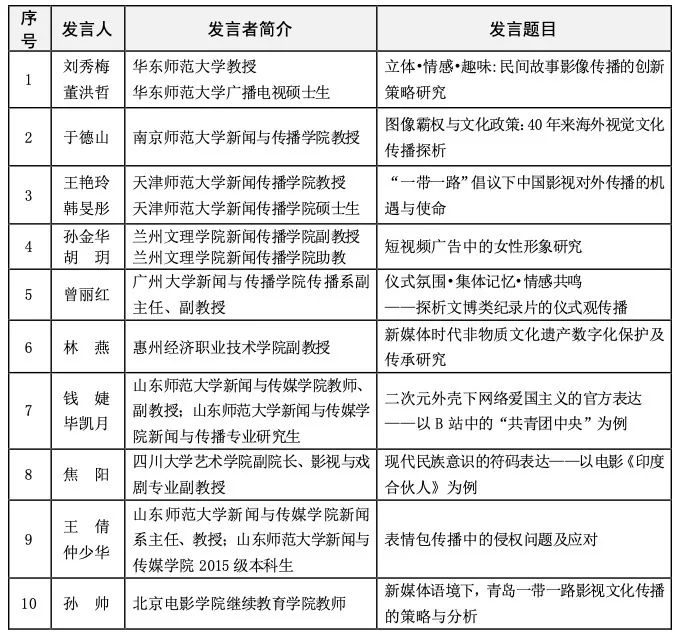
②论坛八 技术与媒介:新媒体与影视艺术论坛
时间:11月2日15:40-17:40
地点:教学三楼3155报告厅
主持人:李洪岩 学会理事,中国传媒大学播音主持艺术学院副院长、教授
点评人:戴 清 中国传媒大学戏剧影视学院教授
张应辉 学会常务理事,福建省文学院院长,福建省文艺评论家协会主席,福建师范大学传播学院教授

③论坛十七 家国与影像:影视艺术与国家形象论坛
时间:11月3日8:00-9:40
地点:教学三楼3155报告厅
主持人:祁 林 学会理事,南京大学艺术学院教授
点评人:卢 炜 浙江传媒学院电视艺术学院常务副院长、教授

④论坛十八:历史与当下:影视史学专题论坛
时间:11月3日9:50-11:30
地点:教学三楼3155报告厅
主持人:田秋生 学会常务理事,广州大学新闻与传播学院院长、教授
点评人:丁亚平 学会副会长,中国艺术研究院影视研究所所长、研究员

教学三楼 3141会议室
①论坛九 坚守与传承:影视艺术与文化认同论坛
时间:11月2日13:30-15:30
地点:教学三楼3141会议室
主持人:黄迎新 中南民族大学音乐舞蹈学院长、教授,民族影视专业委员会副主任委员兼秘书长
点评人:庚钟银 学会理事,辽宁大学广播影视学院院长、教授
峻 冰 四川大学文学与新闻学院,比较电影学研究所所长、教授

②论坛十 现状与发展:影视艺术与类型表达论坛
时间:11月2日15:40-17:40
地点:教学三楼3141会议室
主持人:孔令顺 广州大学新闻与传播学院教授,影视史学专业委员会秘书长
点评人:陈月华 哈尔滨工业大学建筑学院媒体技术与艺术系教授
邹 毅 吉林艺术学院戏剧影视学院院长、教授

③论坛十九 故事与审美:电影叙事与电影美学论坛
时间:11月3日8:00-9:40
地点:教学三楼3141会议室
主持人:杜友君 上海体育学院传媒与艺术学院院长、教授,体育影视专业委员会秘书长
点评人:姚国强 学会副会长,北京电影学院教授

④论坛二十 青春与未来:影视新生代专场论坛
时间:11月3日9:50-11:30
地点:教学三楼3141会议室
主持人:宋法刚 山东艺术学院传媒学院副教授
点评人:张 斌 上海大学上海电影学院教授
